How To Work With Us
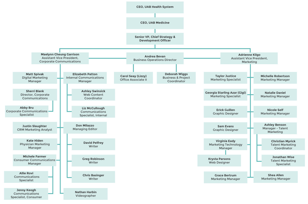
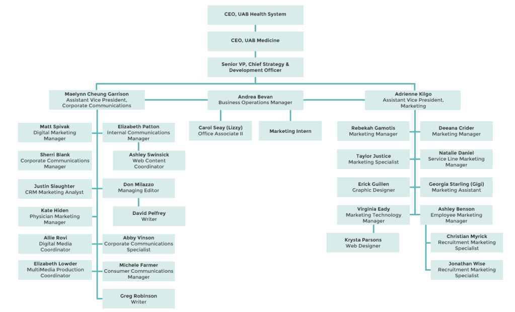
Marketing and Communications Staff Organization

About Us
Our team can assist you with marketing, promotions, and communications to patients/consumers, employees/potential employees, UAB physicians, referring physicians and the regional and national physician audience. For service line marketing, please contact the Marketing Manager assigned to your service line listed below. Any clinical department or facility requesting marketing will need to meet minimum marketing readiness standards to ensure the service is accessible and delivering target service requirements. For non-service line needs, you may contact the appropriate team member listed below. If your area is not listed or if you’re unsure, please reach out to one of the Directors listed. We look forward to working with you.
Social media can be daunting and you may not know where to begin. The UAB Medicine / UAB School of Medicine Social Media Toolkit provides a primer on the various platforms, which to use based on your goals, and tips to help make setting up your presence and building engagement. Click here to download the toolkit.
Don’t See What You Need?
Administration
Adrienne Kilgo
Assistant Vice President, Marketing
asteading@uabmc.edu
- Global Brand Marketing
- Global Research
- Outlying Clinic Development
- UAB Health System Network Brands
Maelynn Cheung
Assistant Vice President, Corporate Communications
mcheung@uabmc.edu
- Global, Corporate, and Mass Comms
- Internal/Employee Communications
- Price Transparency
- Provider Communications
- Salesforce/CRM
- Social & Digital Media
- Strategic & Executive Communications
- Websites
Andrea Bevan
Business Operations Director
abevan@uabmc.edu
- Contracts
- Finance and Budget
- Marq
- Marketing Operating
- Production Management – WorkFront
Virginia Eady
Marketing Technology Manager
veady@uabmc.edu
- HSIS Liasion
- Technology Vendor Liason
- Digital Signage | Hardware/Install
Communications Marketing
Michele Farmer
Consumer Communications Manager
mdfarmer@uabmc.edu
- Content Development – Consumer
- E-mail Marketing
- Digital Media – Consumer
- Social Media
- UABMedicine.org
Elizabeth Patton
Internal Communications Manager
Elizabethkpatton@uabmc.edu
- Alys Stephen Center
- Ambulatory Internal Communications
- Benevolent Fund
- Communications – Internal
- Digital Signage | Content & Management
- Employee E-Newsletter
- HSIS Communications
- Internal Marketing
- Leadership Development Office
- ONE – Employee Intranet
- OPXE
Kate Hiden
Physician Marketing Manager
khiden@uabmc.edu
- CME/Podcast Development
- Communications: External Physicians
- Communications: Internal Physicians
- For Medical Professionals Website
- Key Updates
- MD Learning Channel
- UAB MedCast
- US News Rankings
Sherri Blank
Director, Corporate Communications
sblank@uabmc.edu
- Alabama Physician Network
- Auxiliary/Volunteer Services
- Awards and Recognition
- Compliance & Legal
- Cooper Green Communications
- Corporate & Executive Communications
- Emergency Management
- Environmental Services
- Food & Nutrition Services
- Guest Services
- Legislation
- Medical Exec. Cmte
- Opioid Stewardship
- Patient Portal
- Quality & Patient Safety
- Supply Chain
- UAB Cares
- UAB Hospital Leadership and Operations
Service Line & Clinical Marketing
Michelle Robertson
Marketing Manager
michellerobertson@uabmc.edu
- Cardiovascular Institute (CVI)
- Comprehensive Transplant Institute (CTI)
- Legacy of Hope
- Pulmonary
- Surgery (Dept of)
Natalie Daniel
Marketing Manager
nselman@uabmc.edu
- Anesthesia/Pain Clinic
- Family Medicine/Primary Care
- Geriatrics/House Calls
- Infectious Disease
- Orthopaedics | Sports & Exercise Medicine
- Precision and Genomic Medicine (Genetics)
- Spain Rehab
- Urology
- Women and Infants
Nicole Self
Marketing Manager
nbself@uabmc.edu
- Cancer | O’Neal
- Gastrointestinal
- Neurosciences
- Otolaryngology (ENT)
- Telemedicine | eMedicine
Vacant
Marketing Specialist
- Allergy & Asthma
- Arts in Medicine
- Care Transitions
- Endocrinology | Diabetes
- Hospitalist
- Palliative Care
- Radiology
- Spiritual Health
Gigi Starling Azar
Marketing Specialist
ggstarling@uabmc.edu
- Critical Care Transport
- Dermatology
- Emergency Medicine
- Nephrology
- Oral and Maxillofacial
- Pharmacy
- Psychiatry
- Rheumatology
- UAB Medicine Company Store
- UAB Medicine Patient & Visitor Guide
- Weight Loss Medicine
Grace Bertrum
Marketing Manager
gracebertram@uabmc.edu
- UAB Hospital-Callahan
- UAB Callahan Eye Clinics
- Surgery (Dept of)
Human Resources Communications & Talent Marketing
Ashley Benson
Manager – Talent Marketing
abenson@uabmc.edu
- Core Values
- Employee Onboarding and Orientation
- Nursing Special Projects
- UAB Nursing Partnership
- Employee Experience
Christian Myrick
Talent Marketing Coordinator
cmyrick@uabmc.edu
- Global Recruitment
- Nurse Recruitment
- Recruitment Events & Booth Management
- External Newsletter: Career Updates
- External Newsletter: Nursing News
Jonathan Wise
Talent Marketing Specialist
jonathandwise@uabmc.edu
- HR Communications
- Internal Nursing Communications
- Internal Newsletter: The Pulse
- Professional Observances
- WE CARE/Office of Wellness/Employee Wellness